Overview
Effective wine brand video marketing hinges on best practices that include:
- Leveraging storytelling
- Implementing targeted strategies
- Measuring performance
- Fostering cross-departmental collaboration
Engaging narratives are essential, as they enhance brand connection, while data-driven targeting significantly improves audience reach. Performance metrics play a crucial role in refining marketing efforts, and teamwork between departments boosts promotional effectiveness. Ultimately, these elements drive consumer loyalty and growth within the competitive wine industry.
Introduction
In the competitive landscape of the wine industry, effective video marketing has emerged as a powerful tool for brands seeking to connect with consumers. By harnessing the art of storytelling, wineries can showcase their unique heritage and winemaking processes while cultivating deeper emotional ties with their audience. However, as the digital marketplace evolves, wineries must consider: how can they ensure their video content resonates with the right consumers and drives loyalty? This article explores four best practices for wine brand video marketing, offering insights into:
- Targeted strategies
- Performance measurement
- The importance of cross-departmental collaboration
- Elevating brand visibility and fostering sustainable growth
Leverage Storytelling to Enhance Brand Connection
To enhance the impact of storytelling in wine brand video marketing, producers must emphasize their unique heritage, the winemaking process, and the individuals behind the label. Consider a vineyard that utilizes wine brand video marketing by producing a video series detailing the journey of a specific wine from grape to glass, featuring interviews with the winemaker and vineyard staff. This method not only humanizes the company but also educates consumers about the intricate nature of winemaking. By blending captivating visuals with authentic narratives, wine brand video marketing can help vineyards evoke emotions that deepen audience connections, ultimately fostering loyalty and encouraging repeat purchases.
Engaging storytelling techniques in wine brand video marketing, such as showcasing the establishment's values and community engagement, can further resonate with consumers, rendering the brand more relatable and memorable. Moreover, integrating media placement and public relations strategies can amplify the reach of these narratives, ensuring they resonate with a wider audience. By aligning these storytelling strategies with a focus on direct-to-consumer growth and strategic capital planning—incorporating actionable insights for securing investment and partnerships—producers can transform casual buyers into devoted club members, securing their legacy for generations to come.

Implement Targeted Video Marketing Strategies
Wineries must leverage data analytics to accurately identify their target audience and tailor their wine brand video marketing content accordingly. Consider this: if millennials represent a significant segment of a winery's clientele, the content should be crafted to resonate with their preferences—favoring shorter formats and platforms like Instagram or TikTok. In fact, statistics reveal that 78% of individuals prefer learning about a product through wine brand video marketing, underscoring the effectiveness of this approach.
Furthermore, incorporating user-generated content enhances authenticity and relatability, making the brand more appealing. Collaborating with influencers who align with the establishment's values can also broaden reach and bolster credibility. By strategically disseminating clips across social platforms, email campaigns, and the winery's website, wineries can ensure their messaging reaches the right audience at the optimal moment.
Notably, 93% of marketers report a positive ROI from their wine brand video marketing efforts, highlighting the potential benefits of these targeted strategies. By crafting engaging narratives that resonate with consumers, wine producers can transform occasional purchasers into loyal club members, fostering sustainable growth and enhancing their brand's visibility in the competitive wine industry. Moreover, integrating strategic capital planning into these promotional initiatives can aid vineyards in allocating resources efficiently, ensuring long-term success and stability.

Measure and Analyze Video Marketing Performance
To effectively measure the success of wine brand video marketing campaigns, wineries must prioritize key performance indicators (KPIs) such as view counts, engagement rates, and conversion rates. Utilizing tools like Google Analytics and social media insights yields valuable information regarding performance. For example, a recording promoting a new wine release might achieve high engagement rates—indicating viewer interest—yet result in low conversion rates, suggesting that while the content resonates, the call-to-action may require enhancement. Regular analysis of these metrics empowers wine producers to refine their strategies, optimize future content, and ultimately enhance marketing effectiveness.
Significantly, research indicates that consumers are 23% more inclined to recall a brand if it is prominently highlighted in the initial moments of a clip, underscoring the importance of powerful beginnings. By crafting compelling stories that resonate with audiences, wine producers can enhance viewer engagement and drive direct-to-consumer revenue through wine brand video marketing, a critical strategy for sustainable growth. Furthermore, incorporating strategic capital planning into marketing initiatives assists businesses in acquiring essential resources for growth and creativity.
Jordan Winery's captivating multimedia content, particularly their wine brand video marketing, exemplifies this approach; their strategic use of humor and relatable storytelling has significantly increased viewer retention. Moreover, vineyards sharing behind-the-scenes content frequently experience heightened engagement, as this strategy fosters a personal connection with viewers. By consistently observing and adapting based on performance data, vineyards can ensure their visual promotional efforts yield substantial returns, ultimately boosting loyalty and expansion in the competitive wine sector.

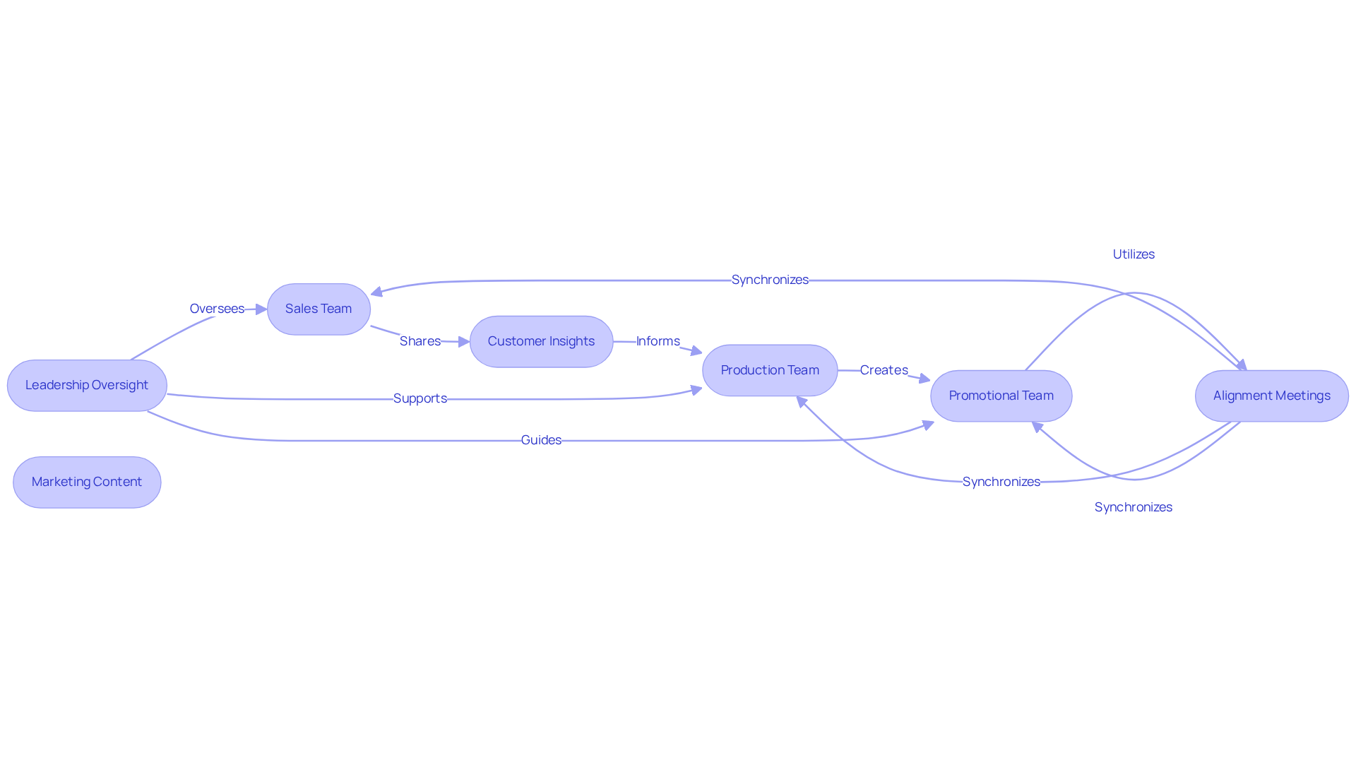
Foster Cross-Departmental Collaboration for Cohesive Content
To produce cohesive visual content that embodies the brand's values and objectives, wineries must encourage cooperation among sales and production teams. Enocap's comprehensive advisory services, including demand generation strategies and wine club optimization, enhance this collaboration by providing proven direct-to-consumer strategies that drive growth and loyalty. Regular alignment meetings are essential for synchronizing messaging and ensuring that all departments are informed about upcoming campaigns. For instance, the promotional team can collaborate with the production team to create behind-the-scenes videos showcasing the winemaking process, which can be utilized for effective wine brand video marketing, while the sales team shares valuable insights into customer preferences. This cooperative approach not only improves the quality of the content but also increases its relevance to the intended audience in wine brand video marketing, ultimately resulting in more effective promotional outcomes.
Statistics indicate that organizations with robust cross-departmental cooperation experience a notable increase in promotional effectiveness, underscoring the importance of coordinated efforts in reaching business objectives. However, it is crucial to recognize that 81% of employees don’t receive timely responses from colleagues, which can lead to communication issues and hinder collaboration. Misalignment between departments can result in frustration and wasted resources, making it essential for vineyards to prioritize cohesive teamwork. Leadership oversight in resource allocation is vital to support integrated activities between marketing and sales teams, ensuring that collaborative efforts are effective and aligned with the winery's objectives.
A successful example of this approach is Clif Family Winery, which grew its membership by 15% by adopting a more collaborative strategy. This demonstrates the tangible benefits of fostering teamwork across departments, illustrating how a united front can lead to significant growth and success.

Conclusion
In the realm of wine brand video marketing, storytelling emerges as a vital strategy that captivates audiences and fosters a deeper emotional connection with consumers. By showcasing unique heritage, the intricacies of the winemaking process, and the passionate individuals behind the brand, wineries can transform casual viewers into loyal customers. This approach emphasizes the importance of creating relatable narratives that resonate with the target audience, ultimately enhancing brand loyalty and driving repeat purchases.
Several key practices can elevate video marketing efforts for wineries:
- Leveraging data analytics to craft targeted content
- Measuring performance through specific key performance indicators
- Fostering collaboration across departments to ensure cohesive messaging
Each of these strategies plays a crucial role in optimizing marketing effectiveness and maximizing return on investment. Engaging user-generated content and influencer partnerships can broaden reach, while regular performance analysis enables continuous improvement of marketing tactics.
Embracing these best practices strengthens a winery's brand presence and positions it for sustainable growth in a competitive market. As the wine industry continues to evolve, integrating storytelling with strategic marketing initiatives will be paramount for success. Wineries are encouraged to adopt these insights and take proactive steps in their video marketing strategies, ensuring they remain relevant and impactful in the eyes of their consumers.
Frequently Asked Questions
How can storytelling enhance brand connection in wine marketing?
Storytelling can enhance brand connection by emphasizing a wine producer's unique heritage, the winemaking process, and the individuals behind the brand, creating a more relatable and memorable experience for consumers.
What is an example of effective wine brand video marketing?
An effective example is a video series that details the journey of a specific wine from grape to glass, featuring interviews with the winemaker and vineyard staff, which humanizes the company and educates consumers about winemaking.
What emotional impact can storytelling in wine marketing have on consumers?
By blending captivating visuals with authentic narratives, storytelling can evoke emotions that deepen audience connections, fostering loyalty and encouraging repeat purchases.
What additional elements can enhance storytelling in wine brand video marketing?
Engaging storytelling techniques that showcase the establishment's values and community engagement can resonate more with consumers, making the brand more relatable.
How can media placement and public relations strategies benefit wine brand storytelling?
Integrating media placement and public relations strategies can amplify the reach of storytelling narratives, ensuring they resonate with a wider audience.
What strategic focus should wine producers adopt for growth?
Wine producers should align their storytelling strategies with a focus on direct-to-consumer growth and strategic capital planning, incorporating actionable insights for securing investments and partnerships.
What is the ultimate goal of effective storytelling in wine marketing?
The ultimate goal is to transform casual buyers into devoted club members, thereby securing the producer's legacy for generations to come.